闪婚泰剧电视剧全集在线观看,宾纳伦版色戒完整版资源,成人免费在线视频观看,性欧美最猛,揭开你的面具电视剧在线观看,顶级欧美做受xxx000久久久,怡春院成人
È«²¿
˜Ë(bi¨¡o)î}
ƒÈ(n¨¨i)ÈÝ
¾W(w¨£ng)Õ¾Ê×í“
¼¯ˆF¸Å›r
¼¯ˆFº†½é
îI(l¨«ng)Œ§(d¨£o)ˆFê
ȺˆF½M¿—¼Ü˜‹(g¨°u)
¼¯ˆF˜s×u
½¨ÔO(sh¨¨)ÙYÙ|(zh¨¬)
½»Í¨½¨ÔO(sh¨¨)
Æó˜I(y¨¨)°l(f¨¡)Õ¹
ЄÖÐÐÄ
Æó˜I(y¨¨)ÎÄ»¯
ÒÀ·¨ÖÎÆó
üh½¨ÈºˆF
ühȺ¹¤×÷
ühÊ·ŒW(xu¨¦)Á•(x¨ª)½ÌÓý
ËùŒÙÆó˜I(y¨¨)
Äú¬F(xi¨¤n)ÔÚµÄλÖãº
Ê×í“
>> ÐÅÏ¢¹«é_ >> ÕýÎÄ
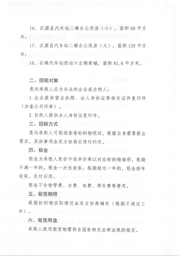
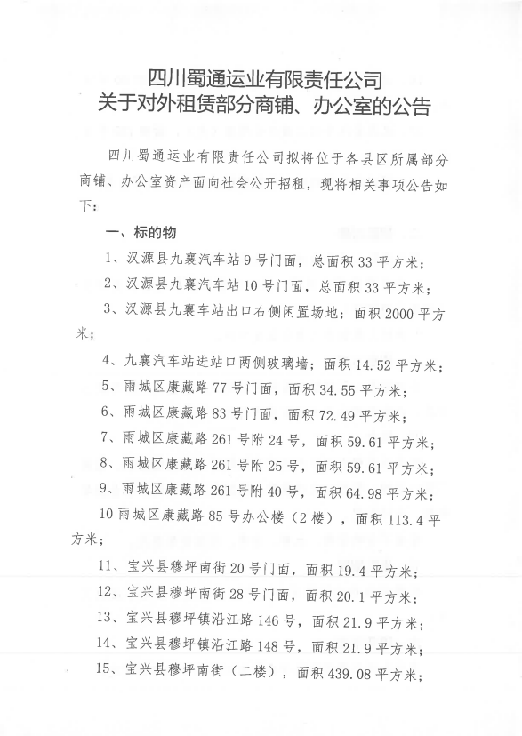
ËÄ´¨Êñͨß\˜I(y¨¨)ÓÐÏÞØŸ(z¨¦)Èι«Ë¾êP(gu¨¡n)ÓÚŒ¦Íâ×âÙU²¿·ÖéTÃæ¡¢Þk¹«ÊÒÙY®a(ch¨£n)µÄ¹«¸æ
¡¡
¡¾°l(f¨¡)²¼ÈÕÆÚ£º2024-03-12¡¿
¡¡¡¾×ÖÌ–£º
´ó
ÖÐ
С
¡¿¡¡¡¾
êP(gu¨¡n)é]´Ëí“
¡¿
ËÄ´¨Êñͨß\˜I(y¨¨)ÓÐÏÞØŸ(z¨¦)Èι«Ë¾êP(gu¨¡n)ÓÚŒ¦Íâ×âÙU²¿·ÖéTÃæ¡¢Þk¹«ÊÒÙY®a(ch¨£n)µÄ¹«¸æ¸½¼þ
ÉÏһƪ
£º
Óê³Ç…^(q¨±)Ò¦˜òƬ…^(q¨±)15-09¸‚ƒrÕÐ×â½Y(ji¨¦)¹û¹«Ê¾
¡¡£ü¡¡
ÏÂһƪ
£ºŸo
°æ™à(qu¨¢n)ËùÓÐ ÑŰ²Êн»Í¨½¨ÔO(sh¨¨)£¨¼¯ˆF£©ÓÐÏÞØŸ(z¨¦)Èι«Ë¾
µØÖ·£ºÑŰ²ÊÐÓê³Ç…^(q¨±)±±h(hu¨¢n)–|·306Ì– ¼¯ˆF¹«Ë¾Þk¹«ÊÒëŠÔ’£º0835-5897853
¼¼Ðg(sh¨´)Ö§³Ö£º
±±¾•¾W(w¨£ng)
£¨0835-2350262£©
ÊñICP‚ä18001252Ì–
´¨¹«¾W(w¨£ng)°²‚ä 51180202511905Ì–
·ÖÏí°´âo