闪婚泰剧电视剧全集在线观看,宾纳伦版色戒完整版资源,成人免费在线视频观看,性欧美最猛,揭开你的面具电视剧在线观看,顶级欧美做受xxx000久久久,怡春院成人
È«²¿
˜Ë(bi¨¡o)î}
ƒÈ(n¨¨i)ÈÝ
¾W(w¨£ng)Õ¾Ê×í“
¼¯ˆF(tu¨¢n)¸Å›r
¼¯ˆF(tu¨¢n)º†½é
îI(l¨«ng)Œ§(d¨£o)ˆF(tu¨¢n)ê
ȺˆF(tu¨¢n)½M¿—¼Ü˜‹(g¨°u)
¼¯ˆF(tu¨¢n)˜s×u(y¨´)
½¨ÔO(sh¨¨)ÙYÙ|(zh¨¬)
½»Í¨½¨ÔO(sh¨¨)
Æó˜I(y¨¨)°l(f¨¡)Õ¹
ЄÖÐÐÄ
Æó˜I(y¨¨)ÎÄ»¯
ÒÀ·¨ÖÎÆó
üh½¨ÈºˆF(tu¨¢n)
ühȺ¹¤×÷
ühÊ·ŒW(xu¨¦)Á•(x¨ª)½ÌÓý
ËùŒÙÆó˜I(y¨¨)
Äú¬F(xi¨¤n)ÔÚµÄλÖãº
Ê×í“
>> ÐÅÏ¢¹«é_ >> ÕýÎÄ
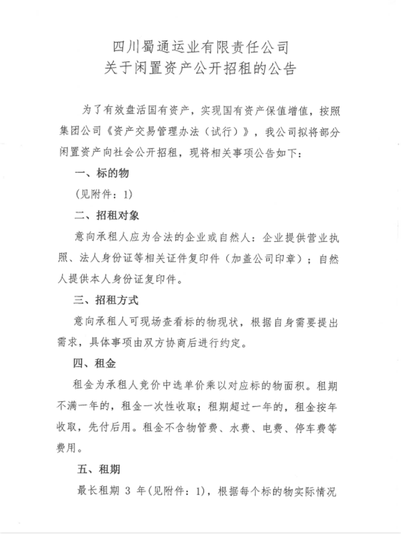
Êñͨß\˜I(y¨¨)ÓÐÏÞØŸ(z¨¦)Èι«Ë¾êP(gu¨¡n)ÓÚéeÖÃÙY®a(ch¨£n)¹«é_ÕÐ×âµÄ¹«¸æ
¡¡
¡¾°l(f¨¡)²¼ÈÕÆÚ£º2023-03-31¡¿
¡¡¡¾×ÖÌ–£º
´ó
ÖÐ
С
¡¿¡¡¡¾
êP(gu¨¡n)é]´Ëí“
¡¿
Êñͨß\˜I(y¨¨)ÓÐÏÞØŸ(z¨¦)Èι«Ë¾êP(gu¨¡n)ÓÚéeÖÃÙY®a(ch¨£n)¹«é_ÕÐ×âµÄ¹«¸æ¸½¼þ
ÉÏһƪ
£º
ËÄ´¨Êñͨß\˜I(y¨¨)ÓÐÏÞØŸ(z¨¦)Èι«Ë¾êP(gu¨¡n)ÓÚÊñͨ¹«Ë¾4égéTÃæßM(j¨¬n)Ðжþ´Î’ì¾W(w¨£ng)µÄ¹«¸æ
¡¡£ü¡¡
ÏÂһƪ
£ºŸo
°æ™à(qu¨¢n)ËùÓÐ ÑŰ²Êн»Í¨½¨ÔO(sh¨¨)£¨¼¯ˆF(tu¨¢n)£©ÓÐÏÞØŸ(z¨¦)Èι«Ë¾
µØÖ·£ºÑŰ²ÊÐÓê³Ç…^(q¨±)±±h(hu¨¢n)–|·306Ì– ¼¯ˆF(tu¨¢n)¹«Ë¾Þk¹«ÊÒëŠÔ’£º0835-5897853
¼¼Ðg(sh¨´)Ö§³Ö£º
±±¾•¾W(w¨£ng)
£¨0835-2350262£©
ÊñICP‚ä18001252Ì–
´¨¹«¾W(w¨£ng)°²‚ä 51180202511905Ì–
·ÖÏí°´âo